HEVC Test Model (HM)
HM-16.18
Main Page
Related Pages
Modules
Namespaces
Classes
Files
File List
File Members
All
Classes
Namespaces
Files
Functions
Variables
Typedefs
Enumerations
Enumerator
Friends
Macros
Groups
Pages
Lib
libmd5
Classes
MD5.h File Reference
#include "
libmd5.h
"
#include <string>
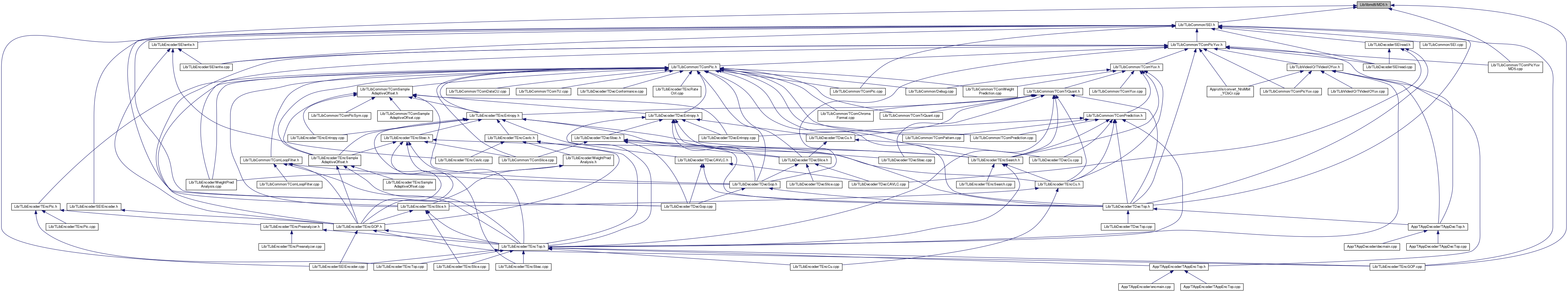
Include dependency graph for MD5.h:
This graph shows which files directly or indirectly include this file:
Go to the source code of this file.
Classes
class
MD5
Variables
static const
UInt
MD5_DIGEST_STRING_LENGTH
=16
Generated on Wed Jun 6 2018 16:56:49 for HEVC Test Model (HM) by
1.8.5