|
HEVC Test Model (HM)
HM-16.18
|
CU data structure (header) More...
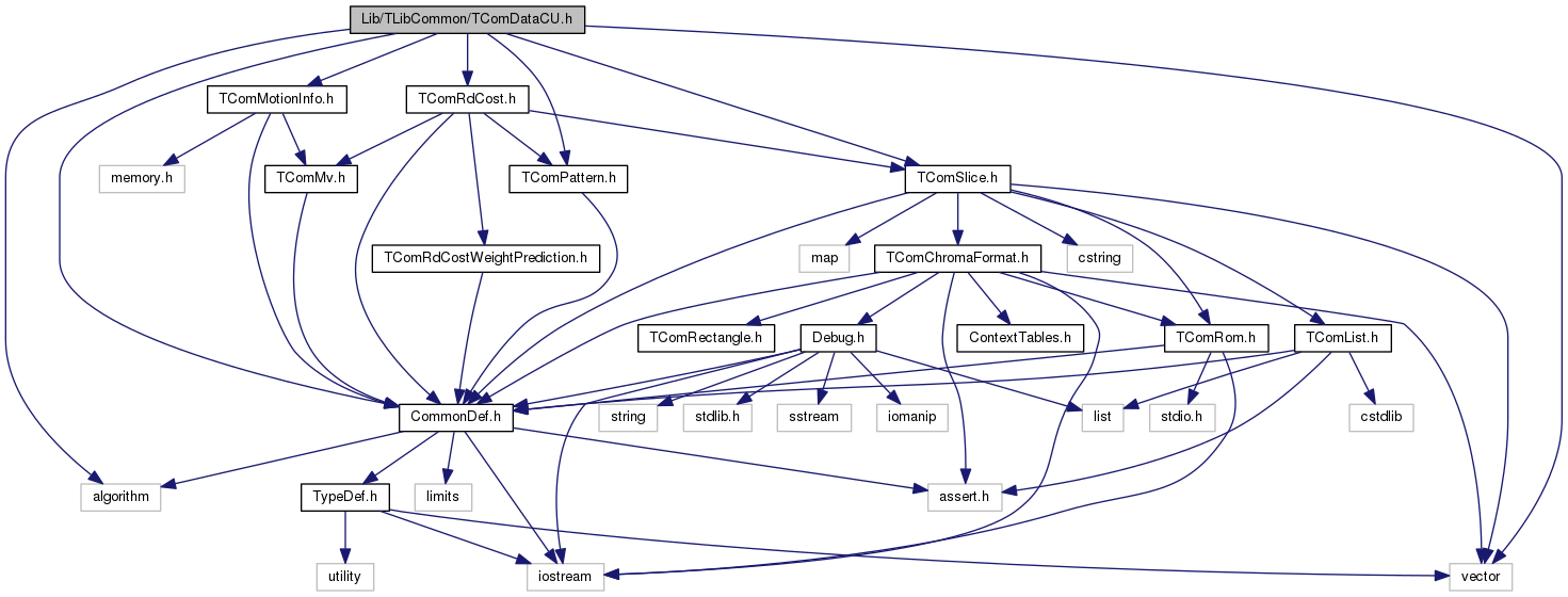
#include <algorithm>#include <vector>#include "CommonDef.h"#include "TComMotionInfo.h"#include "TComSlice.h"#include "TComRdCost.h"#include "TComPattern.h"

Go to the source code of this file.
Classes | |
| class | TComDataCU |
| CU data structure class. More... | |
Namespaces | |
| RasterAddress | |
Functions | |
| static Bool | RasterAddress::isEqualCol (Int addrA, Int addrB, Int numUnitsPerRow) |
| static Bool | RasterAddress::isEqualRow (Int addrA, Int addrB, Int numUnitsPerRow) |
| static Bool | RasterAddress::isEqualRowOrCol (Int addrA, Int addrB, Int numUnitsPerRow) |
| static Bool | RasterAddress::isZeroCol (Int addr, Int numUnitsPerRow) |
| static Bool | RasterAddress::isZeroRow (Int addr, Int numUnitsPerRow) |
| static Bool | RasterAddress::lessThanCol (Int addr, Int val, Int numUnitsPerRow) |
| static Bool | RasterAddress::lessThanRow (Int addr, Int val, Int numUnitsPerRow) |
Variables | |
| static const UInt | NUM_MOST_PROBABLE_MODES =3 |
|
static |
Definition at line 57 of file TComDataCU.h.
1.8.5